Toggle navigation
首页
关于我们
公司简介
组织体系
业务范畴
资质证书
解决方案
产品中心
气膜机库
假目标模型
CCUS项目
BIM建筑
双碳项目工程
智慧电梯
工程案例
工业环保
物流仓储
体育娱乐
智慧电梯
CCUS项目
新闻动态
公司新闻
行业动态
知识库
双碳资讯
联系我们
公司新闻
行业动态
知识库
双碳资讯
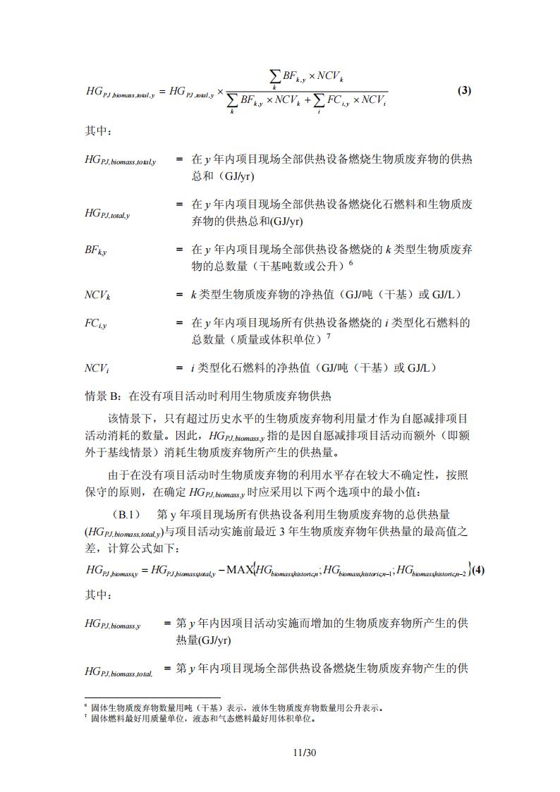
CM-073-V01 供热锅炉使用生物质废弃物替代化石燃料 (第一版)
发布时间:2023-3-16 浏览量:2347